Introducción y Propósito

Bienvenido al mundo del modelado de bases de datos

Contexto del Tema

El Modelo Entidad-Relación (E-R) es una herramienta fundamental en el diseño de bases de datos que permite representar de manera visual y conceptual la estructura de la información de un sistema. Desarrollado por Peter Chen en 1976, este modelo se ha convertido en el estándar para el análisis y diseño de bases de datos relacionales.

Objetivos de Aprendizaje

  • Comprender los conceptos fundamentales del modelo entidad-relación
  • Aprender a identificar y representar entidades, atributos y relaciones
  • Dominar la simbología estándar de los diagramas E-R
  • Aplicar la metodología de construcción de modelos E-R
  • Desarrollar un ejemplo práctico completo de una tienda

Importancia en el Mundo Real

Los modelos E-R son esenciales en el desarrollo de sistemas de información empresariales, aplicaciones web, sistemas de gestión y cualquier proyecto que requiera almacenamiento estructurado de datos.

Beneficios del Modelado

Facilita la comunicación entre desarrolladores y usuarios, reduce errores en el diseño, mejora la eficiencia del sistema y proporciona una base sólida para la implementación.

¿Qué es el Modelo Entidad-Relación?

Fundamentos teóricos y conceptuales

Definición

El Modelo Entidad-Relación es un modelo de datos conceptual de alto nivel que describe la estructura de una base de datos de forma independiente del sistema de gestión de base de datos (SGBD) que se vaya a utilizar.

Propósito principal: Representar de manera gráfica y comprensible la información del mundo real que debe ser almacenada en una base de datos.

Historia y Creador

Peter Pin-Shan Chen desarrolló este modelo en 1976 en su artículo "The Entity-Relationship Model: Toward a Unified View of Data". Chen quería crear una herramienta que permitiera a los diseñadores de bases de datos comunicarse efectivamente con los usuarios finales.

Características Principales

  • Representación visual intuitiva
  • Independiente de la implementación
  • Facilita la comunicación
  • Reduce la complejidad conceptual

Ventajas del Modelo E-R

  • Fácil comprensión para usuarios no técnicos
  • Detección temprana de errores de diseño
  • Base sólida para la normalización
  • Documentación clara del sistema
Símbolos del Modelo Entidad-Relación

Símbolos estándar utilizados en el Modelo Entidad-Relación

Entidades: Representación Gráfica e Información

Los objetos fundamentales del modelo de datos

¿Qué es una Entidad?

Una entidad es un objeto del mundo real sobre el que se almacena información en la base de datos. Puede ser un objeto físico (como una persona, un producto) o conceptual (como un curso, una venta).

CLIENTE

Representación Gráfica

Las entidades se representan mediante rectángulos que contienen el nombre de la entidad en letras mayúsculas.

Entidades Fuertes

Tienen existencia propia e independiente. Poseen una clave primaria que las identifica de manera única.

CLIENTE
PRODUCTO

Entidades Débiles

Dependen de otra entidad para su existencia. Se representan con rectángulos de doble línea.

FAMILIAR

Ejemplos Prácticos de Entidades

Entidad Tipo Descripción Ejemplo de Instancia
CLIENTE Fuerte Persona que realiza compras Juan Pérez, DNI: 12345678A
PRODUCTO Fuerte Artículo disponible para venta Ordenador portátil HP Pavilion
EMPLEADO Fuerte Trabajador de la empresa María García, ID: EMP001
DEPENDIENTE Débil Familiar de un empleado Ana García (hija de María)

Criterios para Identificar Entidades

  • Relevancia: ¿Es importante para el sistema?
  • Información: ¿Se almacenan datos sobre ello?
  • Instancias: ¿Existen múltiples ejemplos?
  • Independencia: ¿Tiene sentido por sí mismo?

Relaciones: Representación Gráfica e Información

Las conexiones entre entidades

¿Qué es una Relación?

Una relación es una asociación entre dos o más entidades. Describe cómo las entidades interactúan o se conectan entre sí en el mundo real.

COMPRA

Representación Gráfica

Las relaciones se representan mediante rombos que contienen el nombre de la relación, generalmente un verbo.

Ejemplo de Relación Completa

CLIENTE
COMPRA
PRODUCTO

Un CLIENTE COMPRA un PRODUCTO

Tipos de Cardinalidad

La cardinalidad especifica cuántas instancias de una entidad pueden asociarse con instancias de otra entidad.

Relación 1:1 (Uno a Uno)

Cada instancia de una entidad se asocia con exactamente una instancia de otra entidad.

EMPLEADO
1
ASIGNA
1
OFICINA

Ejemplo: Un empleado tiene una oficina asignada

Relación 1:N (Uno a Muchos)

Una instancia de una entidad puede asociarse con múltiples instancias de otra entidad.

CLIENTE
1
REALIZA
N
PEDIDO

Ejemplo: Un cliente puede realizar múltiples pedidos

Relación N:M (Muchos a Muchos)

Múltiples instancias de una entidad pueden asociarse con múltiples instancias de otra entidad.

ESTUDIANTE
N
MATRICULA
M
CURSO

Ejemplo: Un estudiante puede matricularse en varios cursos

Ejemplos de Relaciones Comunes

Relación Entidades Cardinalidad Descripción
COMPRA Cliente - Producto N:M Los clientes pueden comprar múltiples productos
TRABAJA Empleado - Departamento N:1 Múltiples empleados trabajan en un departamento
SUMINISTRA Proveedor - Producto 1:N Un proveedor suministra múltiples productos
SUPERVISA Jefe - Empleado 1:N Un jefe supervisa múltiples empleados

Diagramas Entidad-Relación

Representación visual completa del modelo de datos

Componentes de un Diagrama E-R

Un diagrama entidad-relación completo incluye entidades, relaciones, atributos y las conexiones entre todos estos elementos.

📦 Entidades (Rectángulos)

Representan los objetos principales del sistema

CLIENTE

🔷 Relaciones (Rombos)

Muestran las asociaciones entre entidades

COMPRA

⭕ Atributos (Óvalos)

Describen las propiedades de entidades y relaciones

Nombre

➖ Líneas de Conexión

Unen entidades con sus atributos y relaciones

Diagrama E-R Completo - Ejemplo Académico

ID
Nombre
Email
ESTUDIANTE
N
MATRICULA
M
CURSO
Código
Título
Créditos
Ejemplo de Diagrama ER Académico

Ejemplo real de un diagrama entidad-relación para un sistema académico

Tipos de Atributos

Atributos Simples

No se pueden dividir en partes más pequeñas

Ejemplos: Edad, DNI, Precio

Atributos Compuestos

Se pueden dividir en sub-atributos

Ejemplo: Dirección (Calle, Ciudad, CP)

Atributos Multivalor

Pueden tener múltiples valores

Ejemplo: Teléfonos de contacto

Clave Primaria

Identificador único de la entidad

Representación: Subrayado

Modelo Entidad-Relación Extendido

Conceptos avanzados para modelado complejo

¿Qué es el Modelo E-R Extendido?

El Modelo Entidad-Relación Extendido (EER) incorpora conceptos adicionales para manejar aplicaciones más complejas, incluyendo generalización, especialización, herencia y agregación.

🔼 Generalización

Proceso de definir una entidad general a partir de entidades específicas que comparten características comunes.

Ejemplo: EMPLEADO como generalización de TÉCNICO, GERENTE y SECRETARIO

🔽 Especialización

Proceso inverso a la generalización. Define subtipos de una entidad general con características específicas.

Ejemplo: VEHÍCULO se especializa en COCHE, MOTOCICLETA y CAMIÓN

🧬 Herencia

Los subtipos heredan todos los atributos y relaciones del supertipo, además de tener sus propios atributos específicos.

Ejemplo: ESTUDIANTE hereda de PERSONA (nombre, fecha_nacimiento) y añade (matrícula, carrera)

🔗 Agregación

Permite tratar una relación como una entidad de nivel superior, útil para relaciones ternarias complejas.

Ejemplo: La relación PROYECTO-EMPLEADO-DEPARTAMENTO como una entidad ASIGNACIÓN

Ejemplo de Especialización/Generalización

PERSONA
⬇️ ISA ⬇️
EMPLEADO
CLIENTE
PROVEEDOR

PERSONA es el supertipo de EMPLEADO, CLIENTE y PROVEEDOR

Restricciones en la Especialización

Restricción Descripción Símbolo Ejemplo
Disjunta Una instancia del supertipo pertenece a máximo un subtipo d Una persona es empleado O cliente, no ambos
Solapada Una instancia puede pertenecer a múltiples subtipos o Una persona puede ser empleado Y cliente
Total Toda instancia del supertipo debe pertenecer a algún subtipo Doble línea Todo vehículo debe ser coche, moto o camión
Parcial Pueden existir instancias que no pertenezcan a ningún subtipo Línea simple Algunos empleados no son ni técnicos ni gerentes

Ventajas del Modelo E-R Extendido

  • Mayor expresividad: Puede representar relaciones más complejas
  • Reutilización: La herencia permite reutilizar definiciones
  • Organización: Mejor estructura jerárquica de los datos
  • Mantenimiento: Cambios en supertipos se propagan automáticamente

Guía para Construir un Modelo E-R

Metodología paso a paso para el diseño efectivo

Metodología de Construcción

Diseñar un modelo entidad-relación efectivo requiere un enfoque sistemático que asegure que todos los requisitos del sistema sean capturados correctamente.

Análisis de Requisitos

Recopilar y analizar toda la información sobre el sistema que se va a modelar. Identificar qué datos deben almacenarse y cómo se utilizarán.

  • Entrevistar a usuarios y stakeholders
  • Revisar documentación existente
  • Identificar procesos de negocio
  • Definir el alcance del sistema

Identificación de Entidades

Determinar los objetos principales sobre los que se almacenará información. Buscar sustantivos en la descripción del problema.

  • Identificar objetos físicos y conceptuales
  • Verificar que tengan atributos relevantes
  • Asegurar que existan múltiples instancias
  • Validar su importancia para el sistema

Definición de Atributos

Para cada entidad identificada, determinar qué características o propiedades deben almacenarse.

  • Identificar la clave primaria
  • Clasificar atributos (simples, compuestos, multivalor)
  • Determinar si son obligatorios u opcionales
  • Especificar dominios y restricciones

Identificación de Relaciones

Determinar cómo las entidades se asocian entre sí. Buscar verbos que conecten entidades en la descripción del problema.

  • Identificar asociaciones naturales
  • Nombrar relaciones con verbos descriptivos
  • Verificar que sean significativas
  • Documentar el propósito de cada relación

Determinación de Cardinalidades

Especificar cuántas instancias de cada entidad pueden participar en cada relación.

  • Analizar reglas de negocio
  • Considerar casos límite
  • Validar con usuarios del sistema
  • Documentar restricciones especiales

Validación del Modelo

Revisar el modelo completo para asegurar que cumple con todos los requisitos y es correcto.

  • Verificar completitud
  • Comprobar consistencia
  • Validar con casos de uso
  • Revisar con stakeholders

Buenas Prácticas

  • Nombres descriptivos: Usar nombres claros y significativos para entidades y relaciones
  • Simplicidad: Mantener el modelo tan simple como sea posible, pero completo
  • Consistencia: Aplicar convenciones de nomenclatura consistentes
  • Documentación: Incluir descripciones y restricciones importantes
  • Iteración: Refinar el modelo basándose en retroalimentación

❌ Errores Comunes

  • Confundir entidades con atributos
  • Cardinalidades incorrectas
  • Omitir restricciones importantes
  • Nombres ambiguos o genéricos
  • Modelos demasiado complejos

✅ Indicadores de Calidad

  • Modelo fácil de entender
  • Todos los requisitos cubiertos
  • Nombres intuitivos y claros
  • Cardinalidades bien justificadas
  • Estructura organizada y lógica

Ejemplo Práctico: Modelo E-R de una Tienda

Aplicación completa de todos los conceptos aprendidos

🏪 Contexto del Problema

Desarrollaremos el modelo entidad-relación completo para una tienda que vende productos a clientes y obtiene mercancía de proveedores. El sistema debe gestionar clientes, productos, proveedores, ventas y el inventario.

Paso 1: Identificación de Entidades

CLIENTE

Información del Cliente

  • ID_Cliente (PK)
  • Nombre
  • Apellidos
  • DNI
  • Dirección
  • Teléfono
  • Email
PRODUCTO

Catálogo de Productos

  • ID_Producto (PK)
  • Nombre
  • Descripción
  • Precio
  • Stock
  • Categoría
PROVEEDOR

Suministradores

  • ID_Proveedor (PK)
  • Nombre_Empresa
  • Contacto
  • Dirección
  • Teléfono
  • Email
VENTA

Transacciones

  • ID_Venta (PK)
  • Fecha
  • Total
  • Método_Pago
  • ID_Cliente (FK)

Paso 2: Identificación de Relaciones

Relación Entidades Cardinalidad Descripción
REALIZA Cliente - Venta 1:N Un cliente puede realizar múltiples ventas
CONTIENE Venta - Producto N:M Una venta puede contener múltiples productos
SUMINISTRA Proveedor - Producto 1:N Un proveedor suministra múltiples productos

Diagrama E-R Completo de la Tienda

ID_Prov
Nombre
PROVEEDOR
1
SUMINISTRA
N
ID_Prod
Nombre
Precio
PRODUCTO
ID_Cliente
DNI
CLIENTE
1
REALIZA
N
Fecha
Total
VENTA
N
CONTIENE
M
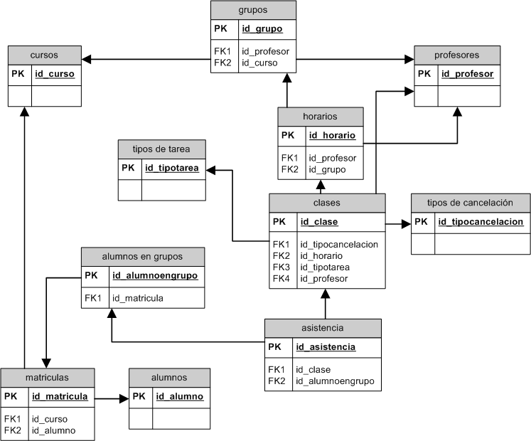
Diagrama E-R de una Tienda

Ejemplo visual del diagrama entidad-relación de una tienda

Paso 3: Análisis de Cardinalidades

Cliente ↔ Venta (1:N)

Justificación: Un cliente puede realizar múltiples compras a lo largo del tiempo, pero cada venta específica pertenece a un único cliente.

Venta ↔ Producto (N:M)

Justificación: Una venta puede incluir múltiples productos diferentes, y un mismo producto puede venderse en múltiples transacciones.

Proveedor ↔ Producto (1:N)

Justificación: Un proveedor puede suministrar varios productos, pero cada producto viene de un proveedor específico.

Paso 4: Entidad de Relación (Detalle de Venta)

La relación N:M entre VENTA y PRODUCTO requiere una entidad intermedia para almacenar información adicional:

DETALLE_VENTA

Atributos de la Relación

  • ID_Venta (FK)
  • ID_Producto (FK)
  • Cantidad
  • Precio_Unitario
  • Subtotal

Funcionalidades del Sistema

  • Gestión de Clientes: Registro, consulta y actualización de datos de clientes
  • Catálogo de Productos: Administración de productos, precios e inventario
  • Proceso de Ventas: Registro de transacciones y cálculo de totales
  • Control de Proveedores: Gestión de suministradores y relaciones comerciales
  • Reportes: Ventas por período, productos más vendidos, clientes frecuentes

Ejemplo 2: Creación de un diagrama entidad-relacional paso a paso

Aprender a crear un diagrama entidad-relación (E-R) desde cero es fundamental para diseñar bases de datos eficientes y bien estructuradas. A continuación, te mostramos un proceso detallado con ejemplos visuales y explicaciones claras en español.

📋 Metodología para crear un Diagrama E-R desde cero

El proceso de creación de un diagrama E-R se divide en varias etapas claramente definidas:

1. Análisis de Requisitos

Antes de comenzar a dibujar, es esencial comprender completamente el sistema que vamos a modelar. Debes preguntarte:

  • ¿Qué información necesita almacenar el sistema?
  • ¿Quiénes son los usuarios y qué necesitan hacer?
  • ¿Qué procesos de negocio deben soportarse?
  • ¿Qué consultas e informes se generarán?

2. Identificación de Entidades

Las entidades son los "objetos" principales sobre los que queremos almacenar información. Generalmente son sustantivos que representan cosas del mundo real:

  • Personas: Cliente, Empleado, Estudiante, Proveedor, Médico
  • Objetos: Producto, Vehículo, Libro, Ordenador, Edificio
  • Eventos: Venta, Pedido, Cita, Matrícula, Factura
  • Lugares: Tienda, Almacén, Sucursal, Departamento

🛠️ Herramientas para crear diagramas E-R online

🎨

Lucidchart

Herramienta profesional con plantillas predefinidas y colaboración en tiempo real

Crear diagrama
🖌️

Miro

Pizarra colaborativa online perfecta para crear diagramas E-R en equipo

Crear diagrama
📐

Draw.io

Herramienta gratuita y de código abierto sin necesidad de registro

Crear diagrama
💎

Visual Paradigm

Software especializado en modelado de bases de datos y diagramas UML

Crear diagrama

Ejemplo 3: Creación y utilización de diagramas E-R en vídeo

Consulta los siguientes contenidos multimedia donde se explica y demuestra la creación y uso de diagramas entidad-relación (E-R):

🎥

ERD Tutorial - Part 1

Tutorial completo de Lucid Software sobre diagramas E-R

Ver vídeo
📺

ERD Tutorial and Example

Ejemplo práctico de creación de diagramas E-R

Ver vídeo
🎬

How to Draw ER Diagrams

Guía paso a paso para dibujar diagramas E-R

Ver vídeo
💻

ER en MySQL Workbench

Crear diagramas E-R en MySQL Workbench

Ver vídeo

Podcasts y vídeos explicativos

Descubre contenido multimedia seleccionado para profundizar en diagramas entidad-relación, bases de datos y SQL:

🎥 Videos destacados

Curso completo SQL y Bases de Datos

Tutorial completo de SQL desde cero por MoureDev

Ver en YouTube

Curso SQL desde CERO (Completo)

Aprende SQL en español desde los fundamentos

Ver en YouTube

🎧 Añade tus propios podcasts

\Modelo entidad relación E-R/

  • Duración: 20 minutos
  • Formato: Audio
  • Idioma: Español
  • Descripción: Explicación detallada del modelo entidad-relación, sus componentes y ejemplos prácticos.
Escuchar Podcast

Enlaces útiles y recursos

Recursos seleccionados para profundizar en SQL, bases de datos y modelado entidad-relación:

🌟 Recursos de MoureDev

📚

Curso SQL desde cero

Aprende SQL con un curso completo y estructurado

Acceder al curso
💻

Código SQL en GitHub

Repositorio con ejemplos prácticos y ejercicios

Ver en GitHub
📄

Guía SQL (PDF)

Fundamentos de SQL y bases de datos para descargar

Descargar PDF
🎓

Más cursos gratuitos

Recursos de programación y desarrollo profesional

Explorar cursos

13. Bases de Datos y la Inteligencia Artificial

La integración de la Inteligencia Artificial (IA) con las bases de datos está revolucionando la forma en que almacenamos, consultamos y analizamos información. Esta sinergia está transformando el panorama tecnológico empresarial de manera profunda y permanente.

🔍 Usos actuales de la IA en Bases de Datos

  • Optimización automática de consultas: Algoritmos de aprendizaje automático analizan patrones de consulta y ajustan automáticamente índices, planes de ejecución y configuraciones para reducir tiempos de respuesta hasta un 50%.
  • Detección inteligente de anomalías: Sistemas de IA monitorizan transacciones en tiempo real, identificando patrones sospechosos, intentos de fraude y comportamientos atípicos con precisión superior al 95%.
  • Automatización del mantenimiento: La IA predice cuándo realizar tareas como vacuum, reindex, particionado y backup, minimizando interrupciones del servicio y optimizando recursos.
  • Generación de consultas en lenguaje natural: Herramientas como AI2SQL permiten crear consultas SQL complejas simplemente describiendo lo que necesitas en español cotidiano.
  • Asistencia en diseño de esquemas: Sistemas inteligentes recomiendan estructuras de bases de datos, normalización y relaciones óptimas basándose en patrones de uso y mejores prácticas.
  • Predicción de carga de trabajo: Algoritmos predicen picos de tráfico y demanda, permitiendo escalado automático de recursos antes de que se produzcan cuellos de botella.

🚀 Beneficios inmediatos para las organizaciones

  • Mejora radical del rendimiento: Reducción de latencia entre un 20-50% y aumento del throughput sin inversión en hardware adicional.
  • Detección proactiva de problemas: Identificación de fallos potenciales antes de que afecten a los usuarios, con capacidad de auto-reparación en muchos casos.
  • Reducción drástica de costes operacionales: Automatización de tareas que tradicionalmente requieren administradores especializados, reduciendo costes de personal en un 30-40%.
  • Democratización del acceso a datos: Usuarios no técnicos pueden extraer información compleja sin necesidad de conocer SQL.
  • Seguridad reforzada: Detección de amenazas en tiempo real con machine learning que aprende continuamente de nuevos patrones de ataque.
  • Escalabilidad inteligente: Adaptación automática a cambios en volúmenes de datos y patrones de consulta sin intervención manual.

🔮 Futuro próximo: ¿Qué podemos esperar?

  • Bases de datos completamente autónomas: Sistemas que se configuran, optimizan, reparan y escalan automáticamente sin intervención humana.
  • Generación automática de esquemas: IA que crea estructuras de bases de datos completas a partir de descripciones en lenguaje natural o documentación empresarial.
  • Integración nativa de redes neuronales: Motores de bases de datos con capacidades de machine learning integradas para análisis predictivo sin necesidad de ETL.
  • Asistentes conversacionales avanzados: Chatbots especializados que pueden manejar consultas complejas, generar informes y sugerir optimizaciones estratégicas.
  • Predicción de fallos con semanas de antelación: Sistemas que anticipan problemas de hardware, cuellos de botella y necesidades de mantenimiento con precisión del 90%.
  • Bases de datos cuánticas híbridas: Combinación de computación clásica y cuántica para resolver problemas de optimización extremadamente complejos.

💡 Opiniones de expertos y tendencias del sector

Gartner predice que para 2026, más del 70% de las nuevas bases de datos integrarán módulos de IA nativos para optimización automática de rendimiento y seguridad. Según sus analistas, las organizaciones que no adopten estas tecnologías quedarán rezagadas competitivamente.

Oracle y Microsoft consideran que los sistemas de gestión de bases de datos impulsados por IA (AI-driven DBMS) serán fundamentales para la adopción exitosa de arquitecturas multi-nube e híbridas, especialmente en entornos empresariales complejos.

Investigadores del MIT y Stanford enfatizan la importancia crítica de desarrollar modelos de IA explicables (XAI) en la capa de datos para garantizar transparencia en la toma de decisiones automatizada y cumplir con regulaciones como GDPR.

IBM Research estima que las bases de datos autónomas reducirán los errores humanos en un 80% y los costes operacionales en un 50% para 2027, marcando un punto de inflexión en la administración de datos empresariales.

🎬 Recursos multimedia y cursos gratuitos en español

Asistente de IA para Consultas SQL

Aprende a crear un asistente que genera consultas SQL automáticamente desde lenguaje natural

Ver tutorial

SQL + IA: Acelera tus procesos

Clase gratuita sobre cómo acelerar el trabajo con datos usando IA y SQL

Ver clase

Conectar Base de Datos a Chatbot IA

Tutorial completo para conectar tu base de datos con un chatbot inteligente

Ver tutorial

Bases de Datos Vectoriales en IA

Curso sobre bases de datos vectoriales fundamentales para IA generativa

Ver curso

📚 Cursos gratuitos y recursos educativos

🎓

Curso SQL Básico Gratuito

Curso completo de SQL básico con certificado gratuito del CONALEP

Acceder al curso
📊

Curso SQL con IA - DataHack

Curso gratuito de SQL certificado por IBM SkillsBuild con enfoque en IA

Comenzar curso
🤖

36 Cursos Gratis de IA

Recopilación completa de cursos gratuitos de inteligencia artificial en español

Ver lista completa
💻

IA y Big Data - KSchool

Curso sobre la sinergia entre Inteligencia Artificial y Big Data

Leer más

Herramientas IA para SQL

AI2SQL - Genera consultas SQL usando lenguaje natural

Probar gratis
🔧

PostgreSQL con IA

Herramienta gratuita para crear bases de datos usando inteligencia artificial

Crear BD gratis
📖

IA en Bases de Datos - Guía

Guía completa sobre uso de IA para optimización de bases de datos

Leer guía
🎯

Optimización SQL con IA

Estrategias avanzadas para optimizar consultas SQL con inteligencia artificial

Ver estrategias

🚀 Casos de uso reales en España

Sector Bancario: Santander utiliza IA para detectar fraudes en transacciones con más del 95% de precisión, reduciendo falsos positivos en un 60%.

Retail: El Corte Inglés implementa sistemas de recomendación basados en IA que analizan comportamientos de compra en tiempo real.

Salud: Hospitales españoles usan IA para optimizar consultas en bases de datos de historiales médicos, reduciendo tiempos de diagnóstico en un 40%.

Logística: Correos utiliza machine learning para optimizar rutas y predecir volúmenes de envío basándose en análisis de datos históricos.